若何选好触摸显现屏,通豪帮你忙
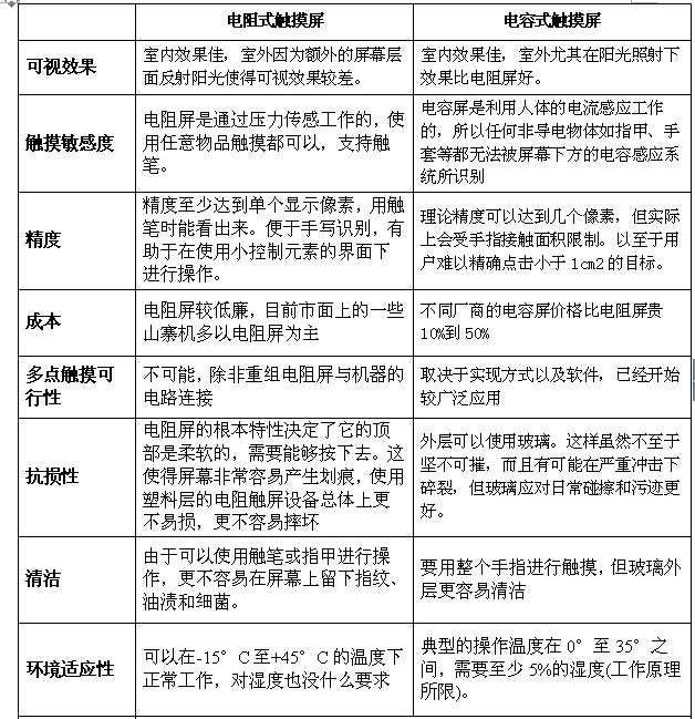
滤波滤波电容屏和阻值值屏重视的控制于咋们普通人生活控制的智妙手机、平板等新电脑等智能物质中,近日将要以燎原之势重视向车载一体机相关互联网行业,食用相关互联网行业,群众及管教荣耀增加,这多选择题迎来,滤波滤波电容屏和阻值值屏的识别是什么呢? 电感(电感器)屏,全被视为电感(电感器)式手触马太效应屏,统称“硬屏”,都是块四层软型的磨砂玻璃板屏,由里到外看一句话,一是ITO(纳米技术铟锡合金金属被铁的氧化物),用于确保级任務实际情况,为防线层;2、层是的磨砂玻璃板;第3层也是ITO涂膜,做级任務面支配;最后层是矽土的磨砂玻璃板掩体层。电感(电感器)屏是支配人的电流值深感级任務的。电解电容屏,全称呼电解电容式触控显露屏,称做“软屏”,与电解电容屏布置图差別,只用二三层,里层是破璃,表皮是聚酯贴膜,在聚酯贴膜和破璃邻近的一堵都涂上ITO。电解电容屏是一种种感知器.

下一篇:车载触摸显现屏之激光线路设想篇上一篇:车载触摸显现屏推销技能
相干资讯
最新产物
同类文章排行
- 若何挑选一个触摸显现屏厂家
- 强烈热闹接待日本松下电器来我司观赏交换
- 通豪科技触摸显现屏厂家2017年端五假期放假告诉
- 5.18通豪科技6周年司庆
- 通豪科技2016年高新科技企业认定经由过程
- 15.6寸触摸显现屏用于医疗装备案例
- 通豪触摸显现屏差别化市场是这么的炽热
- 高峻上装备走进通豪触摸显现屏厂家
- 挑选通豪触摸显现屏厂家的10大来由
- 大尺寸触控芯片发威 大尺寸触摸显现屏新增手势辩别功效
最新资讯文章
您的阅读汗青





扫一扫更出色